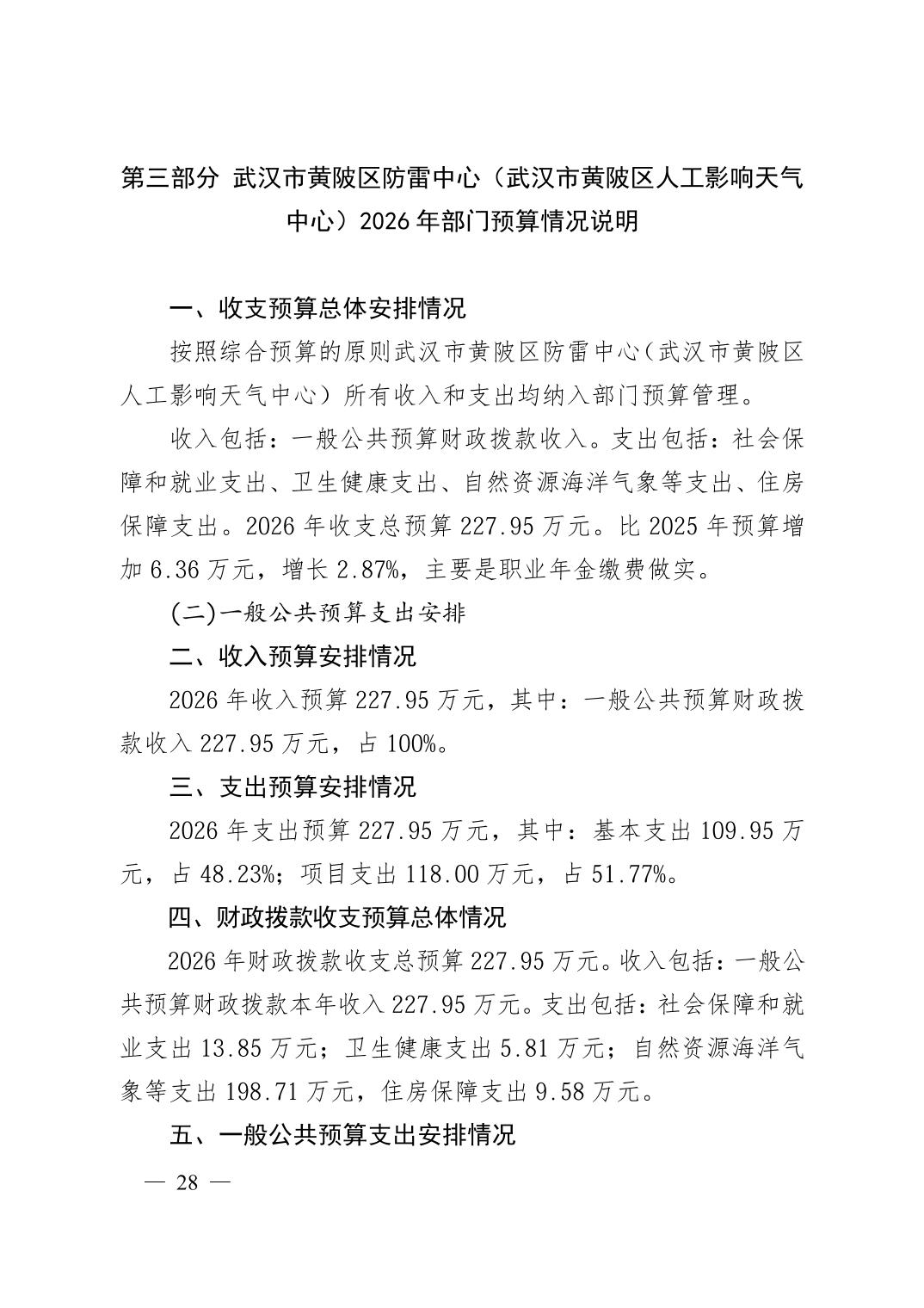
2738186
武汉市黄陂区防雷中心(武汉市黄陂区人工影响天气中心)2026年度预算
20
2026-02-18
63333
财政预决算
登录
|
注册
长者专区
热门搜索:
首 页
政府信息公开
要闻动态
政务服务
互动交流
走进黄陂
您所访问的页面将跳转到第三方网站,确定要继续吗?
当前位置:
首页
>
垂直管理单位
>
区气象局
>
法定主动公开内容
>
财政资金
>
财政预决算
武汉市黄陂区防雷中心(武汉市黄陂区人工影响天气中心)2026年度预算
2026-02-18 15:00
发文单位
武汉市黄陂区防雷中心(武汉市黄陂区人工影响天气中心)
发文字号
无
发文日期
2026-02-18 15:00
效力状态
有效
索引号
010898141/2026-05318
主题分类
政务公开
【打印此页】
【关闭窗口】
繁體
无障碍
微信
智能
问答
繁體
无障碍
退出