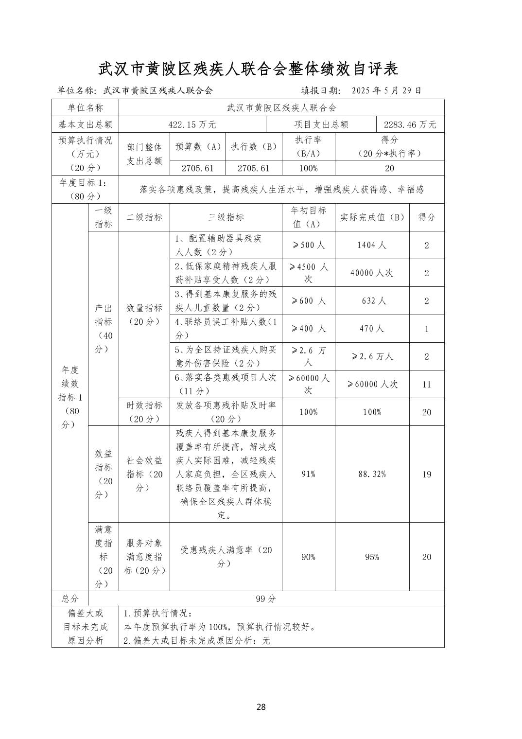
2664424
武汉市黄陂区残疾人联合会(本级)2024年2024年度部门决算公开
20
2025-10-22
17809
区残联
登录
|
注册
长者专区
热门搜索:
首 页
政府信息公开
要闻动态
政务服务
互动交流
走进黄陂
您所访问的页面将跳转到第三方网站,确定要继续吗?
当前位置:
首页
>
政府信息公开
>
法定主动公开内容
>
财政资金
>
其他
> 区残联
武汉市黄陂区残疾人联合会(本级)2024年2024年度部门决算公开
2025-10-22 18:55
发文单位
区残联
发文字号
陂残〔2025〕13号
发文日期
2025-10-22 18:50
效力状态
有效
索引号
010898141/2025-26366
主题分类
财政
【打印此页】
【关闭窗口】
繁體
无障碍
微信
智能
问答
繁體
无障碍
退出