2741329
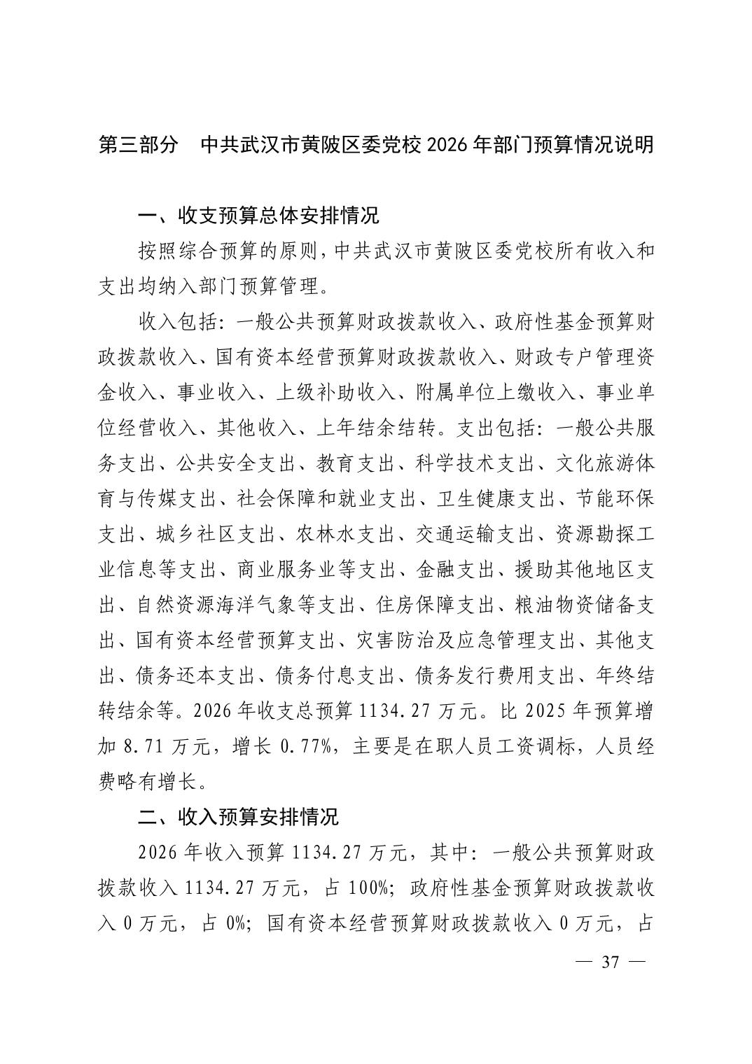
2026年中共武汉市黄陂区委党校部门预算公开
20
2026-01-31
17800
区委党校
登录
|
注册
长者专区
热门搜索:
首 页
政府信息公开
要闻动态
政务服务
互动交流
走进黄陂
您所访问的页面将跳转到第三方网站,确定要继续吗?
当前位置:
首页
>
政府信息公开
>
法定主动公开内容
>
财政资金
>
其他
>
区委党校
2026年中共武汉市黄陂区委党校部门预算公开
2026-01-31 09:30
发文单位
中共武汉市黄陂区委党校
发文字号
2026001
发文日期
2026-01-31 09:00
效力状态
有效
索引号
010898141/2026-05982
主题分类
财政
区委党校2026部门预算公开(20260220).pdf
【打印此页】
【关闭窗口】
繁體
无障碍
微信
智能
问答
繁體
无障碍
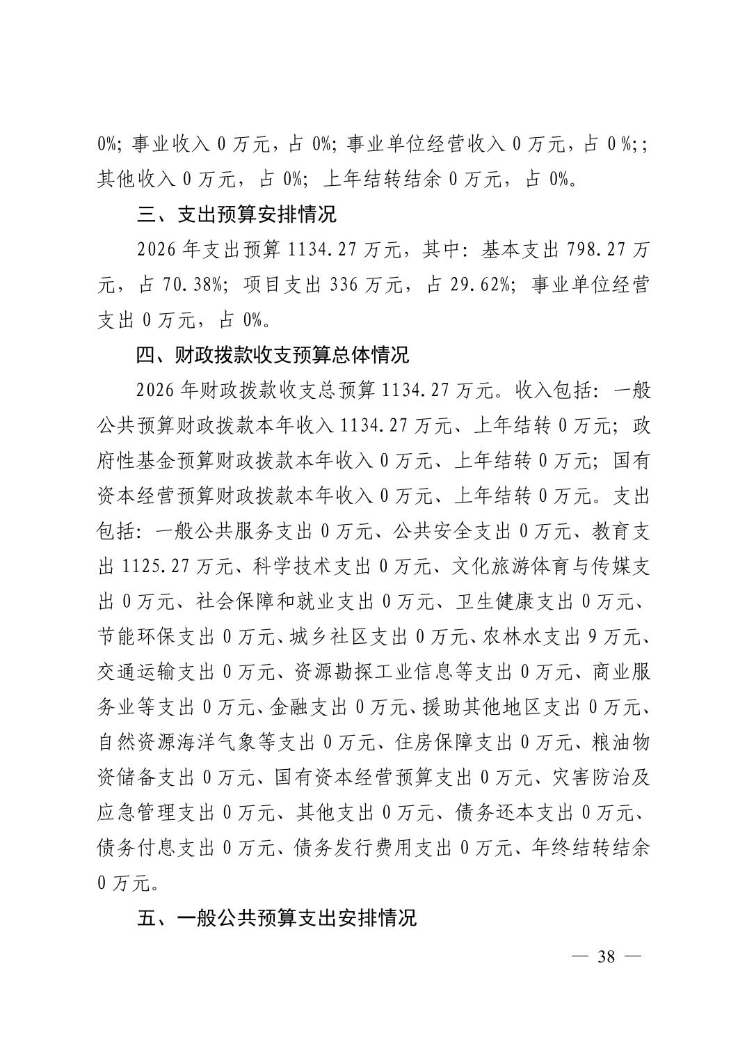
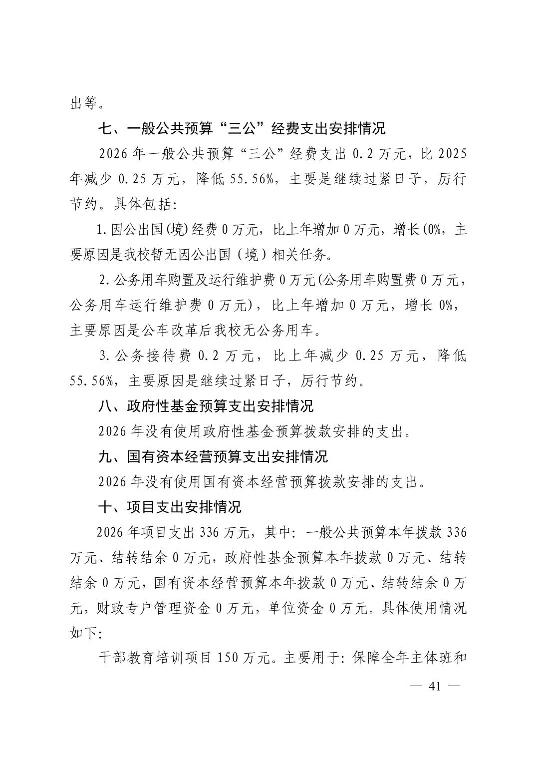
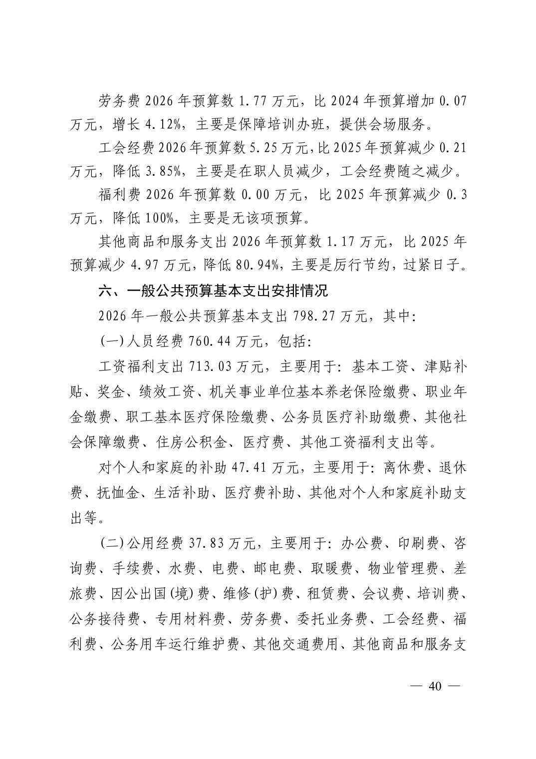
退出