1974242
区人民政府关于《地铁7号线(前川线)黄陂广场站四号出入口项目房屋征收补偿方案(征求意见稿)》公开征求意见的公告》
20
2022-05-19
17706
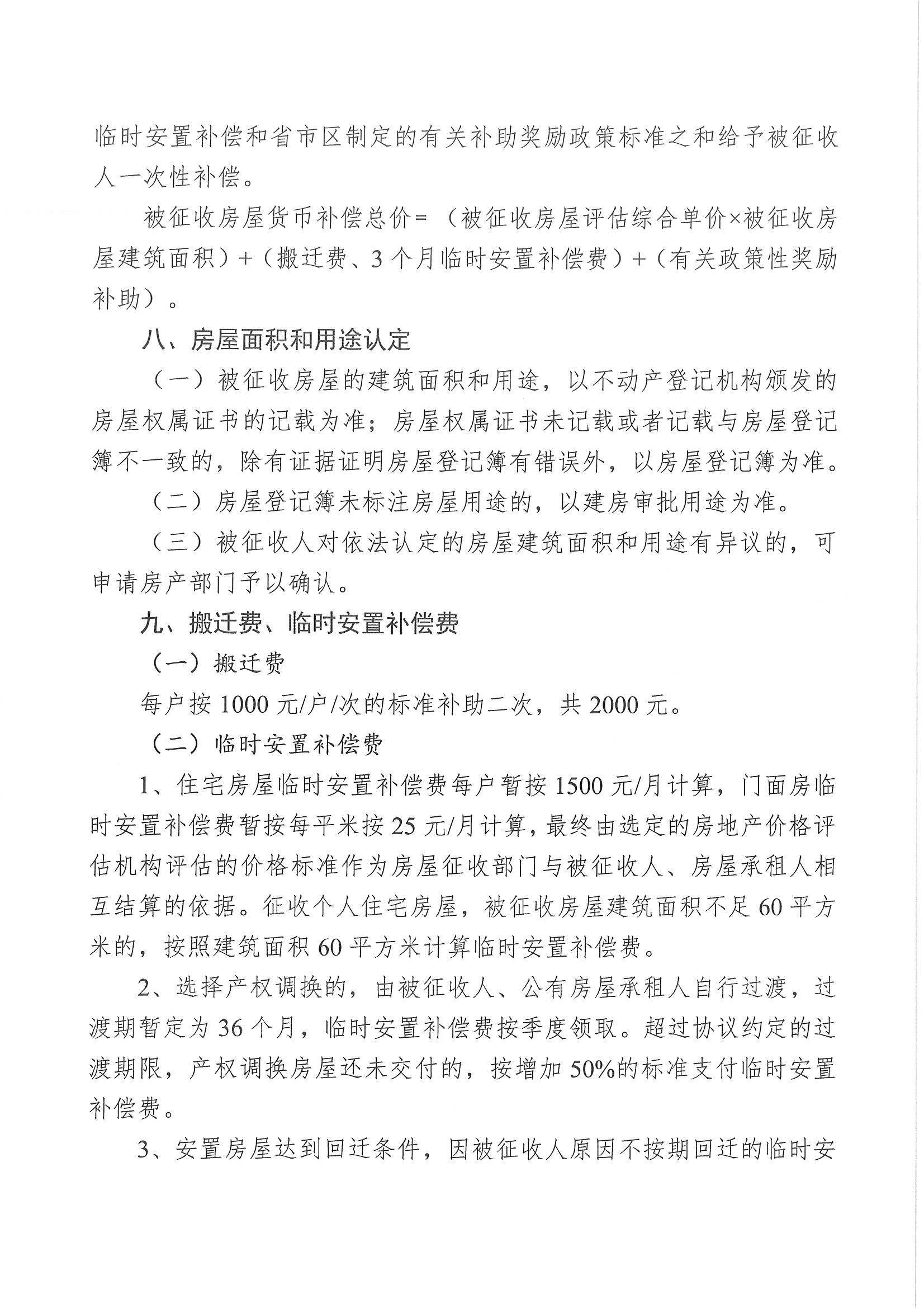
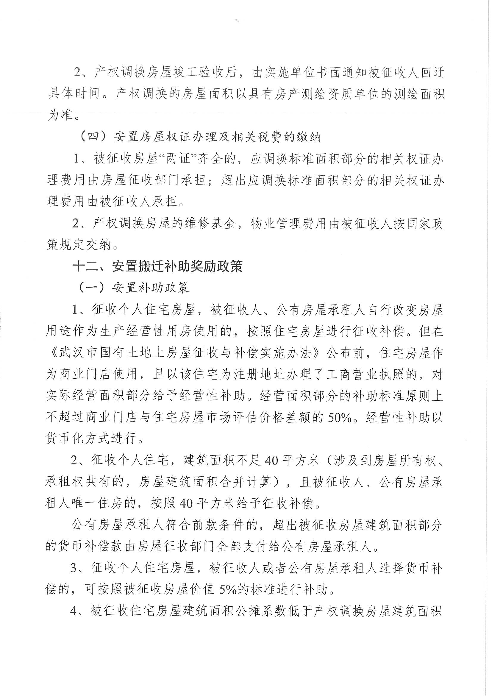
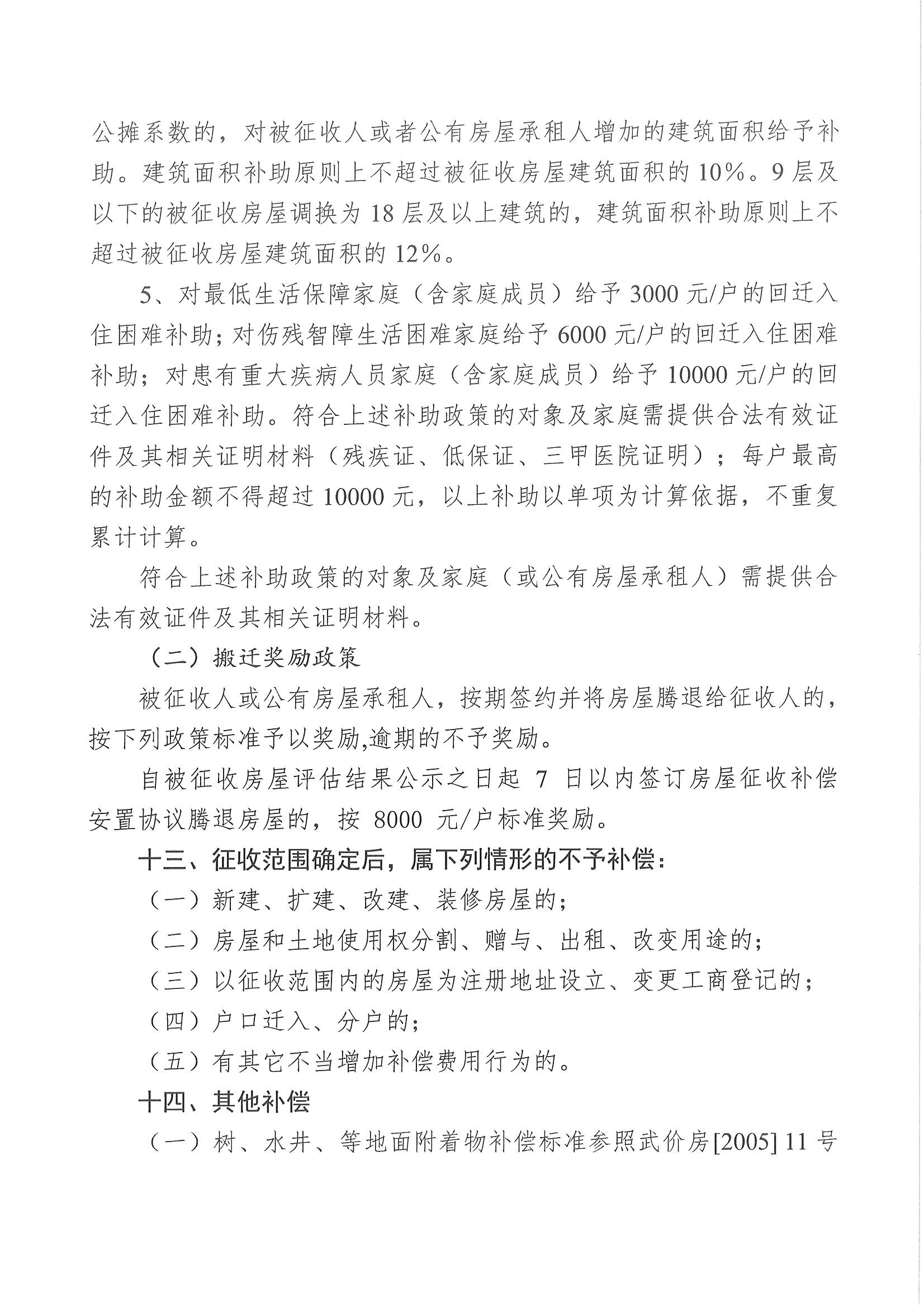
国有土地上房屋征收与补偿
登录
|
注册
长者专区
热门搜索:
首 页
政府信息公开
要闻动态
政务服务
互动交流
走进黄陂
您所访问的页面将跳转到第三方网站,确定要继续吗?
当前位置:
首页
>
政府信息公开
>
法定主动公开内容
>
公共资源配置
> 国有土地上房屋征收与补偿
区人民政府关于《地铁7号线(前川线)黄陂广场站四号出入口项目房屋征收补偿方案(征求意见稿)》公开征求意见的公告》
2022-05-19 16:13
发文单位
武汉市黄陂区人民政府
发文字号
〔2022〕79号
发文日期
2022-05-19 16:13
效力状态
有效
索引号
010898141/2022-16214
主题分类
其他
【打印此页】
【关闭窗口】
繁體
无障碍
微信
智能
问答
繁體
无障碍
退出